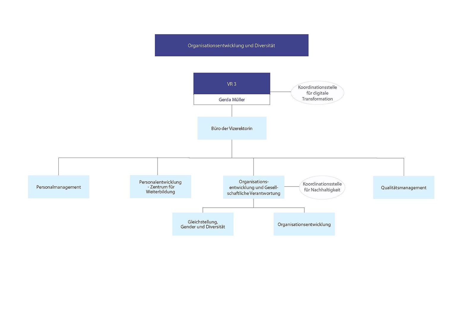
Der Geschäftsbereich der Vizerektorin für Organisationsentwicklung und Diversität umfasst insbesondere folgende Agenden:
- Personalmanagement, insbesondere Personaladministration und Personalverrechnung
- Personalentwicklung und Weiterbildung (ZfW)
- Angelegenheiten der Betrauung in der Lehre in Koordination mit der Vizerektorin für Lehre
- Qualitätssicherung und Qualitätsmanagement
- Gleichstellung und Frauenförderung
- Diversitätsmanagement und Gender
- Angelegenheiten der Nachhaltigkeit
- Weiterentwicklung der Managementinformationssysteme in Koordination mit dem Vizerektor für Finanzen und Infrastruktur
- Sonderprojekte im Bereich der digitalen Transformation
- Organisationsentwicklung
- Lehrveranstaltungsevaluierung in Koordination mit der Vizerektorin für Lehre
- Personenbezogene Evaluierung in Kooperation mit der Rektorin
- Abschluss von Zielvereinbarungen mit den Leiter_innen der ihr laut Organisationsplan zugewiesenen Organisationseinheiten
In folgenden Organisationseinheiten werden die Geschäftsbereiche des Vizerektorats für Organisationsentwicklung und Diversität umgesetzt:
• Koordinationsstelle für digitale Transformation
• Personalmanagement
• Personalentwicklung – Zentrum für Weiterbildung
• Organisationsentwicklung und gesellschaftliche Verantwortung
> Gleichstellung, Gender und Diversität
> Organisationsentwicklung
> Koordinationsstelle für Nachhaltigkeit
• Qualitätsmanagement
Der Wahrnehmung gesellschaftlicher Verantwortung kommt zukünftig eine noch wichtigere Rolle zu.
Ein weiterer Schwerpunkt ist die Weiterentwicklung der digitalen Transformation in den Bereichen Forschung/Wissenschaft, Kunst, Lehre und Verwaltung.
Darüber hinaus unterstützen die im Vizerektorat angesiedelten Fachabteilungen bei universitätsübergreifenden Projekten, wie beispielsweise bei der Erstellung des universitären Entwicklungsplans (EP).
Ausgehend von den vorliegenden mdw-Strategien, liegt in den nächsten Jahren ein starker Fokus auf Qualitätssicherungsprozessen, darunter das zweite Quality Audit sowie die kontinuierliche Weiterentwicklung strategisch relevanter Tätigkeitsfelder, wie etwa der Human Resources Strategy of Researchers.
Von zentraler Bedeutung ist die Teilnahme der mdw an der ersten European University Alliance (EUA) im Bereich Musik und darstellende Kunst „IN.TUNE – Innovative Music & Art Universities Europe“. Innerhalb des Konsortiums leitet die Vizerektorin für Organisationsentwicklung und Diversität das Themenfeld „Societal Engagement“ (Working Package 6: Strengthening our engagement with society).
Kontakt
Vizerektorin für Organisationsentwicklung und Diversität
Mag.a Gerda Müller
+43 1 71155-6020
vr3@mdw.ac.at
Assistenz
Frank Müller
T +43 1 71155-6021
mueller-frank@mdw.ac.at
Raum AW B0211
Anton-von-Webern-Platz 1, 1030 Wien
Informationen zu den Organisationseinheiten
Das Organigramm des Vizerektorats für Organisationsentwicklung und Diversität finden sie hier.
